Unser Instagram
Gemeinsam - stark für dich

AktuellesJobsSpendenKontakt

OKey-Stiftung

Der Stiftungsrat

Der Stiftungsrat bestimmt die Stiftungspolitik und -strategie. Er ist das oberste Führungsorgan der OKey-Stiftung. Seine Kernaufgabe ist die Verwirklichung des Stiftungszweckes.

OKey-Stiftung Winterthur StiRa Marco Lenz

Marco Lenz
Präsidium,
Finanzen & Risk/Compliance, Strategie & Immobilien

CFO Winterthur Consulting Group AG

OKey-Stiftung Winterthur StiRa Charles Baumann

Charles Baumann
Vizepräsidium, Öffentlichkeitsarbeit & Vernetzung, Strategie & Immobilien

ehem. Leiter kjz Winterthur

OKey-Stiftung Winterthur StiRa Monica Meyer-Meier

Monica Meyer-Meier

Strategie & Immobilien

ehem. Abteilungsleiterin Frühe Kindheit kjz Winterthur

OKey-Stiftung Winterthur StiRa Urs Hunziker

Urs Hunziker
Öffentlichkeitsarbeit & Vernetzung, Strategie & Immobilien
ehem. Direktor Departement Kinder- und Jugendmedizin KSW

OKey-Stiftung Winterthur StiRa Andreas Schwarz

Andreas Schwarz
Finanzen & Risk/Compliance

Rechtsanwalt Schwarz Breitenstein Rechtsanwälte AG

OKey-Stiftung Winterthur StiRa Thomas Brönnimann

Thomas Brönnimann
Personal

Leiter HR Kantonsspital Winterthur

OKey-Stiftung Winterthur StiRa Cora Bachmann

Cora Bachmann
Öffentlichkeitsarbeit & Vernetzung

Geschäftsleiterin – PACH Pflege- und Adoptivkinder Schweiz

OKey-Stiftung Winterthur StiRa Nadine Schwartz

Nadine Schwartz
Finanzen & Risk/Compliance

Partnerin bei Eisele & Partner Treuhand AG

OKey-Stiftung Winterthur StiRa Thomas Brönnimann

Ralf von der Heiden
Facharzt FMH für Kinder- und Jugendmedizin

Geschäftsleiterin

Der Geschäftsleiterin obliegt die Umsetzung der Stiftungsstrategie und die operative Führung aller Geschäftsbereiche.

OKey-Stiftung Winterthur GL Simone Brunschwiler

Nadine Caprez

Links

Die OKey-Stiftung ist im Handelsregister offiziell registriert und auch auf der Plattform StiftungSchweiz eingetragen. Diese Einträge bestätigen unsere Einbettung und unser Engagement in der Schweizer Stiftungslandschaft.
 

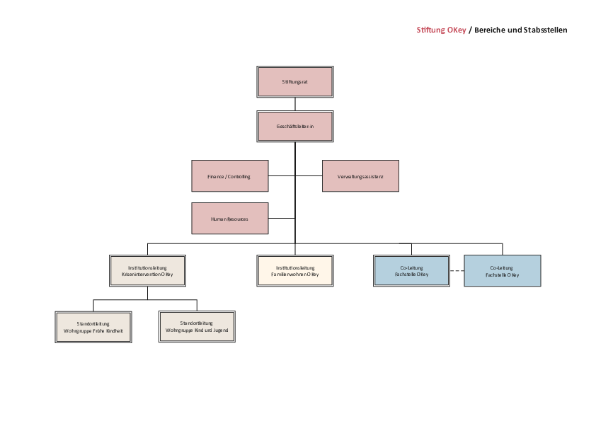
Organigramm

Lernen Sie die Bereiche der OKey-Stiftung besser kennen. Unser Organigramm gibt Ihnen einen Überblick über die Verantwortlichkeiten und Abteilungen.

Organigramm

Jetzt Hilfe anfordern!

Vertrauliche Beratung

Hast du Fragen, die du sonst mit niemandem besprechen kannst? Wir sind Montag bis Freitag von 9–12 Uhr und 13–17 Uhr für dich da.

Wir behandeln deine Nachricht absolut vertraulich. Dennoch sei dir bewusst, dass Chats nicht so sicher sind wie ein Telefonat.


Notfallplatz

Braucht du vorübergehend einen Ort, um zur Ruhe zu kommen? Gerne können wir gemeinsam besprechen, was möglich ist. Wir sind rund um die Uhr für dich erreichbar.

Wohngruppe Kind und Jugend

(8 bis 18 Jahre)

Wohngruppe frühe Kindheit

(0 bis 7 Jahre)


Wohnbegleitung

Du bist Mutter und befindest dich in einer herausfordernder Situation? Wir suchen gemeinsam mit dir nach der besten Lösung für dich und dein Kind.

Jetzt Hilfe anfordern schliessen